我们都喜欢看到梅西、克里斯蒂亚诺·罗纳尔多、伊布和格里兹曼等顶级球星的表演。 无论是在场内还是场外,这些顶级球员往往都是聚光灯下的焦点。 但千里之行始于足下,一口吃下去绝对不会发胖。 不管一个球员的实力有多强,他都会从年轻的时候就一步步接受科学的训练和大量高水平的比赛,成为一名真正的职业足球运动员。
十年树成,一百年树人。 青训行业是一块急不得吃的热豆腐。
德国转会市场是职业足球运动员和足球俱乐部的官方国际价值评估机构。 它的数据来源非常严谨,可信度也非常高。 在这里我们找到可以支持我们观点的数据。 我们截取了英超切尔西足球俱乐部的最佳射手迭戈·科斯塔的数据。

在数据中,我们可以清楚地看到迭戈·科斯塔在18岁时还只是一名公允价值只有68万英镑的小球员,而如今,迭戈·科斯塔已经成为身价高达3800万英镑的球员。 的超级巨星。 迭戈·科斯塔的成长过程也不例外。 在足球产业高度成熟和发达的今天,青训在欧洲已经成为一种产业和文化。

法甲里昂,世界级球星本泽马、拉卡泽特从这里涌现
在青训阶段,我们愿意称呼球员为即将到来的阶段。 在职业足球中,天赋决定了足球运动员的下限和上限。 然而,在球员未成年的这个阶段,由于身体发育条件和对足球的客观认识,如果训练不够,球员的能力就无法充分发挥,而青训最重要的目的是实现球员的天赋。

青训行业的学问比你想象的更深
做生意的话,青训行业能给我带来巨大的财富吗?

1.1 球员转会收入
如果把足球产业比作制造业,青训的终点就是工厂,成熟的产品还要接受市场的检验。 一般来说,球员的主要去向有:晋升俱乐部一线队、其他职业队、业余队。 作为职业俱乐部,第一种情况是最可喜的。 大家都愿意看到俱乐部培养的球员升入一线队。 第二种情况,俱乐部还将获得转会费收入。

克鲁尔在2014年巴西世界杯上成名。 他在 ADO DEN HAAG 首次亮相
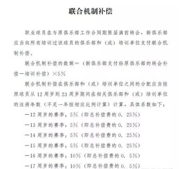
这里需要额外增加一个青训补偿机制。 这一机制意味着,年轻球员成为职业球员后,培养他的俱乐部将从该球员未来的转会中获得一定的经济补偿。 令人欣慰的是,我国也在自觉学习欧洲的先进经验。

我国暂行补偿机制
1.2 捐赠和培训费用
俱乐部在收取费用的同时能够保持良好的现金流,维持俱乐部的发展。 青训也是一个教育行业,捐款是很自然的事情,就像顶尖大学每年都会收到校友捐款一样。
1.3 政府补贴与企业合作
正如我们一直表示的那样,中国足球的发展已经成为国家战略和热点工程,得到政府的重视和支持。 在今天的情况下,经营良好、成熟的青训学院没有必要接受政府补贴。 困难的事情。
此外,年轻球员早已成为公司和球员经纪人眼中的热门。 一个好的球员经纪人可以防止球员失业。 青训学院与球员经纪人签订对口合作人才转会协议参与共享。 这是一个不错的选择。


没有英雄,谁能成名?
在国外,即使是在贫瘠的非洲,青训也早已成为一个产业。 外国同事称此为学院。 学院的规模各不相同,取决于它们的水平,而不是它们的稀有程度或稀有程度。
中国足球的落后不仅仅表现在竞技成绩上,还体现在从青训阶段到足球文化的各个方面。 比如欧洲常见的小俱乐部青训补偿政策,在中国尚属空白。 培养自己的明星不仅仅是喊口号。 怎么做? 我们需要欧洲和全球优秀地区的成功经验模式。 即使在欧洲顶级联赛中,也有埃弗顿、南安普顿等成熟的俱乐部专注于青训来盈利。 未来的青训行业也是一片红海。
这是麦动体育昨天推送的文章中表达的观点。 今天我们就来介绍并拓展一下。 中国的青训还处于一个非常混乱的阶段,需要行业整合。 古人云:“乱世出英雄”。 既然没有规则,就需要有人制定和打破规则。
WFF论坛想给您什么?
在这方面,中国足球与世界平均水平还有很大差距,而WFF世界足球论坛提供了这样一个与世界顶级青训俱乐部对话、交流学习理念的机会。
被誉为人才采石场的拉玛西亚培养了莫拉塔? 卡斯蒂利亚拥有杰西等明星? 切尔西,一个自称是世界水源的二手车经销商? 大名鼎鼎的南京王和多特蒙德? 里昂,明星工厂? 一切都在这里。
部分受邀来华球队名单
西班牙足球甲级联赛:皇家马德里、巴塞罗那、马德里竞技
德国足球甲级联赛:拜仁慕尼黑、多特蒙德
意大利足球甲级联赛:AC米兰、尤文图斯、国际米兰

英超:曼联、切尔西、阿森纳、曼城、利物浦
法甲 1:摩纳哥、巴黎圣日耳曼、里昂
荷兰足球甲级联赛:阿贾克斯、埃因霍温、费耶诺德
中国足球向世界对话,牵动全身。
数据参考:
转会市场
荷兰 ADO DEN HAAG 足球青年学院
麦动体育官方网站
Eventica公司官方网站
2017 WFF世界足球论坛官网
商务合作
联系电子邮件:
版权声明:本文内容由互联网用户自发贡献,该文观点仅代表作者本人。本站仅提供信息存储空间服务,不拥有所有权,不承担相关法律责任。如发现本站有涉嫌抄袭侵权/违法违规的内容, 请联系本站,一经查实,本站将立刻删除。如若转载,请注明出处:https://zjxcpx.cn/html/tiyuwenda/2720.html

